First Time Flight Simulation Buyer's Guide
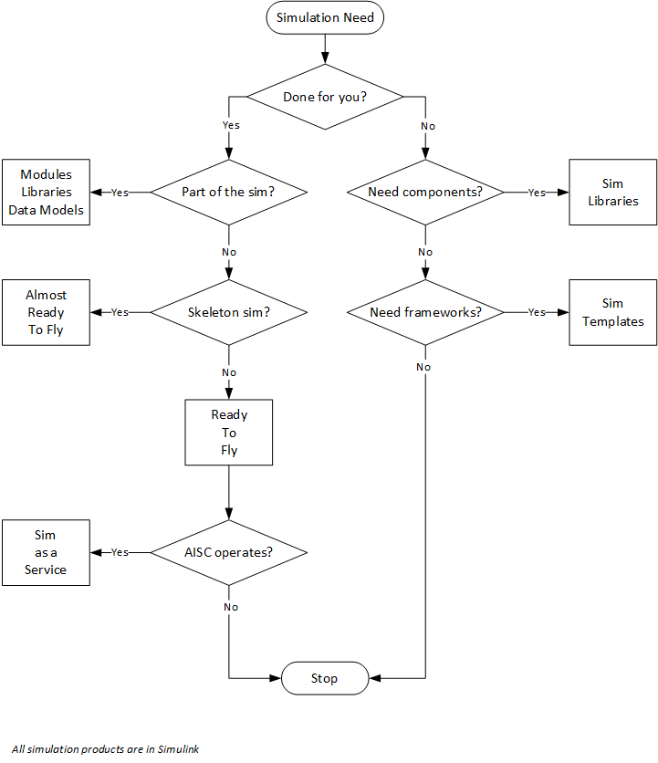
First time buying flight simulation products or services from Aerospace Pro?
Checkout this decision chart.
First time buying flight simulation products or services from Aerospace Pro?
Checkout this decision chart.